10+ Erg Score Calculator


Diskussion Seite Von Jeroenzutphen14 Monumentale Baume


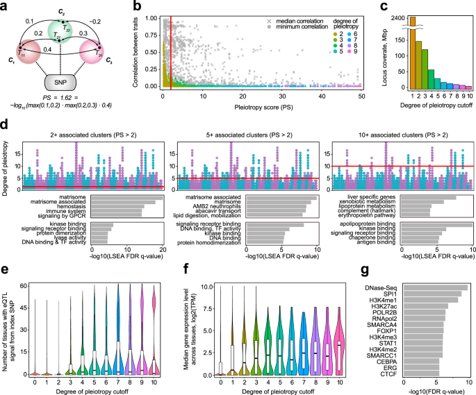
Phenome Wide Functional Dissection Of Pleiotropic Effects Highlights Key Molecular Pathways For Human Complex Traits Scientific Reports


Visual Electrophysiology Measurement Sciencedirect


Why My Vo2max Around 22 23 Is So Low M65 167cms 5 6 66 Kgs 145 Lbs R Peterattia


Erg Calculator


Ironman Archives Phazon Triathlon


Fuzzy Drug Targets Disordered Proteins In The Drug Discovery Realm Acs Omega


Rowing Pace Charts Rowperfect


Ymca Of Greater Richmond Ceo Packet 2023 By Ymca Richmond Issuu


Prognostic Olympic Times Part 4 Calculators For Rowing And Erg Rowperfect


Hammerhead Karoo 2 In Depth Review Dc Rainmaker


2k Rowing Calculator I Can Guess Your 2 000m Erg Time Introduction Youtube


Ergometer Scores How Great Are You Rowing Analytics


In Search Of My Potential Rowhero


Phd Psyd Card Carrying Psychologist Student Doctor Network


Ergometer Scores How Great Are You Rowing Analytics


Peloton Insiders Exactly How Does Peloton Calculate Calories For A Ride R Pelotoncycle


Benchmark Wods Wod Well Pdf Pdf Kettlebell Recreation

Iklan Atas Artikel

Iklan Tengah Artikel 1

Iklan Tengah Artikel 2

Iklan Bawah Artikel